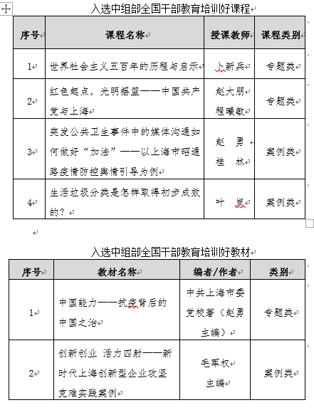
本网讯 近日,中组部印发全国干部教育培训好教材好课程推荐目录,由我校组织遴选申报,经上海市委组织部推荐报送的2门专题课、2门案例课全部入选好课程,另有2本教材入选好教材(具体名单见下表)。
近年来,为持续深化习近平新时代中国特色社会主义思想学习教育,我校坚持“用学术讲政治”,高度重视相关课程开发和教材建设,通过加强集体备课、重点项目合作攻关、加大精品成果激励等,多措并举,大力推进精品课和重点教材建设。截止目前,已先后有10门课程入选中组部全国干部教育培训好课程,有4本教材入选中组部全国干部教育培训好教材,另连续5届获得全国党校(行政学院)系统精品课。
据悉,中组部每两年组织开展一次全国干部教育培训好教材好课程推荐活动,本次推荐活动全国共有108门课程入选全国干部教育培训好课程,有45种教材入选全国干部教育培训好教材。
