本网讯 6月26日上午,校委会对党建科学化战略落实情况进行了专题研究。会议由常务副校院长王国平主持。
会议听取了党群工作部和机关纪委(监察审计室)关于党建科学化战略落实情况的汇报。
会议集中讨论了紧贴中心工作开展党建、推进党的群众路线教育实践活动整改事项落实、进一步做好“两优一先”评选、认真开展纪检和内审工作、进一步加强总校分校在党建工作上对接等问题。
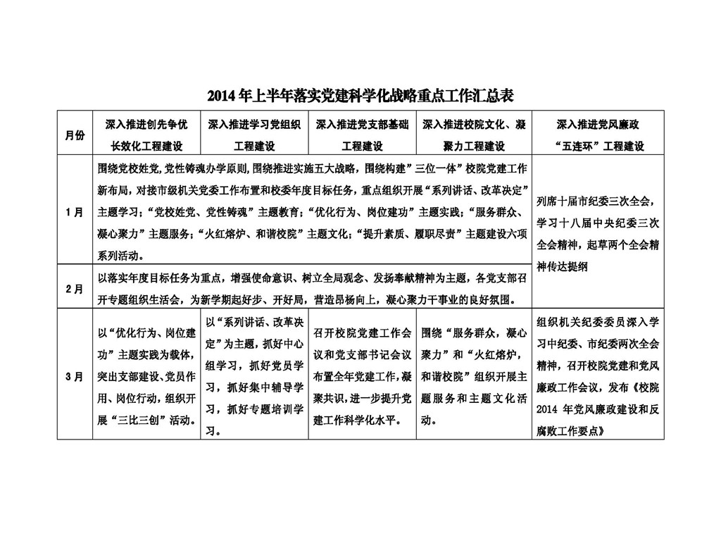
会议认为,党建科学化战略扎实推进,成效喜人。第一,校院党建工作紧密结合中心工作开展,呈现6个特点:一是校委高度重视,2012年以来,两年内召开5次会议专题研究党建工作,党委党建理念深入人心;二是机关党委认真履职抓党建;三是党建工作方式方法更加贴近中心工作、贴近党员实际;四是党纪工青妇围绕中心、服务大局,形成立体化格局;五是各党支部和广大党员形成共识,积极参与,党建工作基础更加扎实,氛围更加浓厚;六是总校分校对接联动,各分校开展特色活动。这是很全面的概括,值得研究遵循。第二,重点工作推进有章有序,成效明显。“党校姓党、党性铸魂”专题党课氛围非常好,全体党员表现出良好的精神状态。第三,按照时间节点推进党的群众路线教育实践活动整改事项落实,节奏把握得很好,确保了上半年各项整改事项的完成。分校也要高度重视这项工作的推进。
会议要求,推进党建科学化战略实施,进一步树立“三围绕一促进”的党建工作思路。党建工作要坚持紧紧围绕中心、服务大局,紧紧围绕校院队伍的党性教育,紧紧围绕“三位一体”新布局,促进以使命意识、全局观念、奉献精神为主要形态的文化建设。系列主题活动尽量体现“三围绕一促进”的要求,提高工作的系统性。

