本网讯 5月21日上午,校委会对管理服务战略落实情况进行了专题研究。会议由校委会副主任、常务副校院长王国平主持。
会议听取了李宁同志及办公室、信息化管理处、调研督查处、后勤管理处、计划财务处、安全保卫处、基建办公室、后勤服务中心负责人关于研究管理服务战略落实情况的汇报,并就有关问题进行了充分交流、深入讨论。
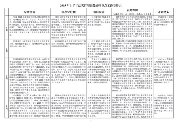
会议指出,今年以来,管理服务战略扎实推进,管理服务继续保持高质量、高水平运行,得到了学员、教职工和各分校院的好评。
会议强调,管理服务各部门、各条线要再接再厉,继续深入实施管理服务战略。第一,牢固坚持规范、高效、精细、人性化追求。第二,健全及时反馈、迅速处置体制机制。第三,坚持维护良好的校园环境,培育生态环境、文化环境、和谐环境。第四,在“1+5”新格局下全面推行“全要素教育”。要加大分校院信息化建设支持力度,加大分校督导力度,研究制定分校资产报废处理措施。

