本网讯 12月29日上午,校委会对管理服务战略落实情况进行了专题研究。会议由常务副校院长王国平主持。
会议听取了副校院长李渤关于下半年管理服务战略落实情况的汇报,并就有关问题进行了集中讨论。
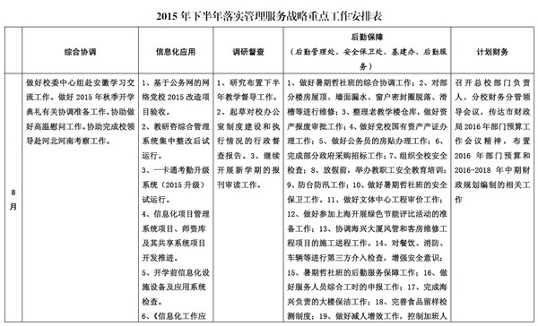
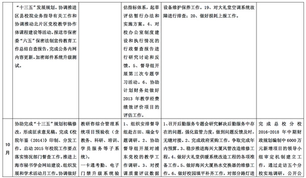
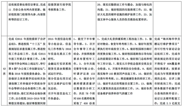
会议指出,下半年以来,管理服务工作与主业主课紧密结合,亮点纷呈,显示出高水准的服务质量和保障能力,受到学员的交口称赞。
会议强调,“全要素教育”是一项系统工程,最重要的是非教学部门的尊严受到充分尊重,使管理服务战线的员工切实感到自己为校院教研咨一体化核心竞争力的打造做出了贡献。“全要素教育”理念提出以来,我们在实践探索上已经走在全国前列,在“全要素教育”的理论研究方面还有待加强。下一步,要全面贯彻全国党校工作会议精神,按照全国党校系统后勤工作会议的决策部署,在新起点上着力加强“全要素教育”体系研究。重点研究四方面课题:一是如何在根本目的上坚持党校姓党、党性铸魂,做到全要素姓党、全要素教育,确保党的旗帜在校院上空高高飘扬。二是如何在精髓上实现校院工作的全部成为教育元素,管理服务成为教育的平台,校园成为教学课堂。三是在操作标准上如何更高水准地体现规范、高效、精细、人性化要求。四是如何实现全要素教育依赖全员素质提升,推动“使命意识、全局观念、奉献精神”成为校院文化。






