您的位置: 首页 >> 校(院)新闻 >> 正文

校(院)喜获多项全国党校(行政学院)系统第十三届优秀科研成果奖

日期:2021-03-03 作者:朱俊英 编辑:许芳娟 审核:值班编辑 来源: 浏览:

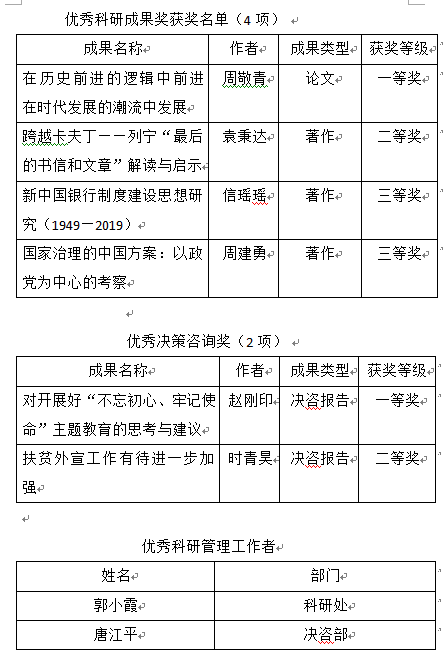
    本网讯  近日,全国党校(行政学院)系统第十三届优秀科研成果奖获奖名单出炉。本届评奖共评选出200项获奖成果,其中128项优秀科研成果奖,72项优秀决策咨询奖。我校(院)共6项科研咨询成果获奖,分别为4项成果获优秀科研成果奖,2项成果获优秀决策咨询奖。同时,校(院)获得了全国党校(行政学院)系统第十三届优秀科研工作组织奖,两位同志获得了优秀科研管理工作者称号。

    获奖名单如下: